Мы угадали ваш город?
Да, верно Нет, другой
0
8-495-147-57-35
8-800-333-85-37
Заказать звонок

Блочно-модульная котельная на конденсационных котлах БМК-7


Производитель:
Товар «под заказ»
Розничная цена:
34’000’000
Добавить к сравнению
+ В КОРЗИНУ КУПИТЬ В 1 КЛИК
Доставка по городу
Гарантия производителя
Описание
Документация

Группа компаний НПК «Завод модульного энергооборудования» имеет собственное производство блочно-модульных котельных на газовых конденсационных котлах в трех городах России. Мы занимаемся проектированием и строительством блочно-модульных котельных уже более десяти лет.

Область применения конденсационных блочно-модульных котельных: потребители тепла с высокой нагрузкой на горячее водоснабжение, жилые дома, торговые центры, аквапарки и банные комплексы - там экономия газа особенно ощутима, и срок окупаемости конденсационных котлов не превышает трех лет.

При этом при повышении нагрузки в зимний период БМК на конденсационных котлах переходит в обычный режим, и способна выдавать температуру теплоносителя не менее 95 градусов.

Также значительным преимуществом является отсутствие необходимости установки насоса рециркуляции котла и трехходового клапана для регулирования температуры теплоносителя - это осуществляется котлами, работающими в каскаде.

У нас Вы можете купить газовую блочно-модульную котельную на конденсационных котлах БМК-7 мощностью 7 МВт с гарантией пять лет!


Для уточнения цены блочно-модульной котельной на конденсационных котлах заполните опросный лист:

Опросный лист на газовую котельную



Производство блочно-модульной котельной на конденсационных котлах БМК-7

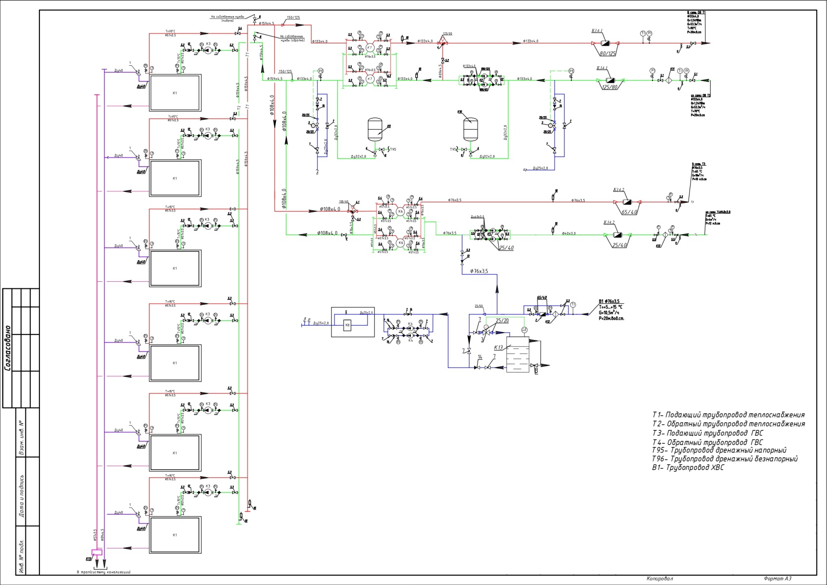
БМК-1 на конденсационных котлах БМК-1 на конденсационных котлах план БМК-1 на конденсационных котлах схема БМК-1 на конденсационных котлах спецификация

Одновременно в наших производственных цехах производится до десяти блочно-модульных котельных различной мощности, от 500 кВт до 20 МВт.

Высокая скорость сборки обеспечивается за счет:

  • наличия промышленных котлов, горелок и насосов на складе предприятия;
  • типовых узлов и унификации проектных решений;
  • опыт специалистов более 15 лет;
  • выдача рабочих чертежей на производство за три дня;
  • всегда в наличии готовые каркасы модулей котельной!

3D модель оборудования и устройства блочно-модульной котельной на конденсационных котлах БМК-7

Типовая 3D-модель одной секции блочно-модульной котельной БМК-7 с резервным видом топлива нашего производства. В ней описаны основные части, оборудование и устройство блочно-модульной котельной.



Краткое описание газовой блочно-модульной котельной на конденсационных котлах мощностью 7 МВт

Котельные БМК-7 - это газовые транспортабельные блочно-модульные установки, разработанные и выпускаемые Группой компаний НПК «Завод модульного энергооборудования».

Водогрейные модульные котельные БМК-7 на базе конденсационных котлов выполняются в блочном исполнении и комплектуются индивидуальной проектной документацией, неоднократно прошедшей экспертизу промышленной безопасности и согласование с газоснабжающими организациями.

В разработке и производстве БМК-7 используется оборудование мировых лидеров отрасли котельного оборудования: Buderus (Будерус), Bosch (Бош), ICI Caldaie (ичи калдае), LaggarTT Лаггартт (Метеор), Hermes (бывший Viessmann), Grundfos (Грандфос), Wilo (Вило), DAB (ДАБ), Wellmix (Вэлмикс), CNP (СиЭнПи), Рационал, Native (Нэйтив).

На сегодняшний день проектный и производственный отделы Группы компаний НПК «Завод модульного энергооборудования» реализовали более 100 проектов модульных котельных, включая их проектирование, поставку и монтаж на объектах заказчиков. География выполненных работ продолжает расширяться.


Главные особенности котельной на конденсационных котлах

  • Низкотемпературный режим — котельные в конденсационном режиме работают с температурой подачи теплоносителя не выше 70 °C. Далее, при повышении температуры подачи котельная выходит из конденсационного режима горения;
  • Теплообменник котла из нержавеющих металлов, сплавов и сталей, ведь при конденсационном режиме горения происходит конденсация пара с примесями внутри котла, вызывающая активную коррозию сплавов железа;
  • Регулирование температуры подаваемого теплоносителя автоматикой котла, а не путем подмеса холодного теплоносителя обратки к подаче из котельного контура;
  • Уменьшение выбросов NOx и CO котельной, даже визуально значительно меньше пара из дымовой трубы;
  • В переходный период (весной и осенью) и летом, КПД данных хотельных значительно растет.

Блочно-модульная котельная на объекте   Блочно-модульная котельная доставка   Блочно-модульная котельная доставка на трале   Блочно-модульная котельная мотаж


Краткие характеристики газовой блочно-модульной котельной на конденсационных котлах 7 МВт

  • Габаритные размеры (ДхШхВ): 10000х3000х3000 мм.;
  • Расход газа: 112 м3/ч;
  • Мощность электрооборудования: от 21 кВт;
  • Тепловая мощность: до 7000 кВт;
  • Количество водогрейных котлов: не менее 2;

Применяемые котельные установки:

  • Buderus (Logamax Plus)
  • Bosch (Condens)
  • ICI Caldaie (GREENOx BT COND; GREENOx.e; SIXEN N; TReVAPOR)
  • LaggarTT (Лаггарт, Метеор) (METEOR M6; LaggarTT T2 / METEOR T2; METEOR M30)
  • Hermes (ALUCON; ULTRABOX; Alubox X-treme; WALLCON)
  • GEFFEN (MB 3.1; MB 4.1; MB 5.1)

Применяемое насосное оборудование:

  • Промышленные насосы Grundfos;
  • Промышленные насосы Wilo;
  • DAB;
  • Wellmix;
  • CNP;
  • Рационал;
  • Native.

Применяемое газовое оборудование:

  • Astin BGM;
  • Завод "ЭКСФОРМА";
  • Riello;
  • Ecoflam;
  • Baltur.

Используемое топливо:

  • Природный газ
  • Сжиженный газ
  • Попутный газ

Оборудование модульной котельной



Заказывайте блочно-модульные котельные на конденсационных котлах у нас!

  • Срок сборки БМК - от одного месяца: промышленные котлы всегда в наличии на складе, производство запускается без задержек.
  • Доставка по России - до трёх дней, в любой федеральный центр.
  • Стоимость блочно-модульных котельных снижена до 25% за счёт оптимальных проектных решений и подбора оборудования.
  • Опыт производства - более 10 лет, реализованы сотни объектов.
  • Гарантия на котельные - 5 лет, что подтверждает надёжность наших решений.
  • Полный цикл работ - от содействия в получении технических условий на газ до сервисного обслуживания.
  • Используем проверенное оборудование: насосы Wilo и Grundfos, арматуру Danfoss, теплообменники «Ридан».
  • Рациональная компоновка - оборудование размещается с точной проработкой, что сокращает габариты и сохраняет удобство обслуживания.
  • Производство сертифицировано и соответствует требованиям для эксплуатации на территории Таможенного союза.
  • Доставка БМК осуществляется собственным транспортом и при участии проверенных логистических партнёров - в кратчайшие сроки.

Вы получите бесплатную консультацию, позвонив нам по телефону:
8-800-333-85-37

Или оставив заявку на звонок

ЗАКАЗАТЬ ЗВОНОК


География поставок

Бесплатная доставка из Москвы осуществляется по Москве и Московской области, Ленинградской области и Санкт-Петербургу, в городах: Калуге, Смоленске, Твери, Великом Новгороде, Ярославле, Владимире, Вологде, Костроме, Иваново, Нижнем Новгороде, Рязани, Йошкар-Оле, Чебоксарах, Пензе, Саратове, Тамбове, Саранске, Липецке, Туле, Ореле, Курске, Брянске, Белгороде, Воронеже, Ростов-на-Дону, Краснодаре, Сочи, Майкопе, Ставрополе, Элисте, Астрахани.

Бесплатная доставка из Перми осуществляется по Пермскому краю, Свердловской области (Екатеринбург), в городах: Ижевске, Кирове, Челябинске, Тюмени, Уфе, Кургане, Кирове, Оренбурге, Самаре, Сыктывкаре, Ханты-Мансийске и другим городам и регионам России.

В регионы Севера и Дальнего Востока поставка осуществляется с учетом транспортных расходов перевозкой по железной дороге, а также любым другим транспортом.



Цена газовой блочно-модульной котельной может быть значительно уменьшена!

Так как установка и монтаж блочно-модульной котельной производится зачастую для обеспечения нужд существующих зданий и центральных тепловых пунктов, часть необходимого оборудования может быть уже установленна на объекте строительства, например: узлы учета газа и воды, насосные станции и т. д.

Отсутствие необходимости горячего водоснабжения и водоподготовки снижает стоимость котельной. Также это может повлиять на габаритные размеры блочно-модульной котельной в сторону уменьшения.


На котельных применяется надежная автоматика управления и безопасности, которая обеспечивает:

  • отключение подачи газа к газовой горелке при превышении заданных показателей;
  • подпитку и поддержание температуры и давления воды на заданном уровне;
  • диспетчеризацию котельной с выводом информации посредством проводной и беспроводной связи в любую точку;
  • звуковую и световую сигнализацию состояния.

Каждая котельная на базе конденсационных котлов является индивидуальным проектом с уникальными характеристиками. Особенности блочно-модульных решений определяются техническим заданием заказчика, параметрами потребителей, условиями газо- и водоснабжения, расположением объекта (отдельно стоящее или пристроенное исполнение), точками ввода коммуникаций, окружающей инфраструктурой и выбранным оборудованием.

При необходимости котельная комплектуется отдельным модулем водоподготовки для обеспечения потребителей технической или питьевой водой, включая собственную насосную станцию повышения давления. В результате объект может функционировать как полноценная система жизнеобеспечения здания или целого комплекса, что особенно актуально для удалённых территорий, а также объектов нефтегазовой и иной промышленной инфраструктуры.


Область применения блочно-модульных котельных на конденсационных котлах БМК-7:

  • Теплоснабжение здания
  • Теплоснабжение группы зданий
  • Теплоснабжение района городской и сельской зоны.
  • Тепло- и пароснабжение производственных процессов

Высокое качество применяемого оборудования и проектных решений позволяет гарантировать устойчивое теплоснабжение абонентов первой и второй категории надежности:

  • Социальные объекты;
  • детские сады, школы, дошкольные учреждения;
  • больницы, родильные дома;
  • жилые многоквартирные и производственные здания;
  • химическое и нефтехимическое производство;

и другие объекты и потребители.


Для заказа блочно-модульной котельной на конденсационных котлах заполните опросный лист:
Опросный лист на газовую котельную


Срок расчета стоимости блочно-модульной котельной составляет от 1 до 7 рабочих дней, в зависимости от Технического задания, сложности объекта и наличия всех исходных данных.

Опросный лист проектирования и производства блочно-модульной котельнойСкачать документ

Задать вопрос


Выберите ваш город
×
 Балашиха
Продолжая использовать наш сайт, вы соглашаетесь с условиями обработки cookie-файлов и пользовательских данных с помощью Яндекс.Метрика, необходимых для аналитики и улучшения качества работы сайта и сервиса. Запретить эти действия можно в настройках браузера